• PROJECTS
  • Last Loremaster | Visual UI Design
  • Last Loremaster
  • MOBILE GAME - Proof of Concept
  • Game Mock #5 - Sauron Eye
  • Universus UX-UI Concept
  • Quantum - UX/UI Concept
  • Slink & Snatch: Tales of thievery
  • Duelling Dice - Ux Analysis and Proposal
  • Samurai Character - UI Screen
  • DINOQUEST 2
  • Glitch Game Mock#4
  • Game Mock #3 - WRACKERS
  • Game Mock #1
  • LA BELLE 75 BALLS GAME
  • Ghost Hunters
  • Dragon Mania
ILLUSTRATIONS
ABOUT
Ramassés Romero
  • PROJECTS
  • Last Loremaster | Visual UI Design
  • Last Loremaster
  • MOBILE GAME - Proof of Concept
  • Game Mock #5 - Sauron Eye
  • Universus UX-UI Concept
  • Quantum - UX/UI Concept
  • Slink & Snatch: Tales of thievery
  • Duelling Dice - Ux Analysis and Proposal
  • Samurai Character - UI Screen
  • DINOQUEST 2
  • Glitch Game Mock#4
  • Game Mock #3 - WRACKERS
  • Game Mock #1
  • LA BELLE 75 BALLS GAME
  • Ghost Hunters
  • Dragon Mania
ILLUSTRATIONS
ABOUT

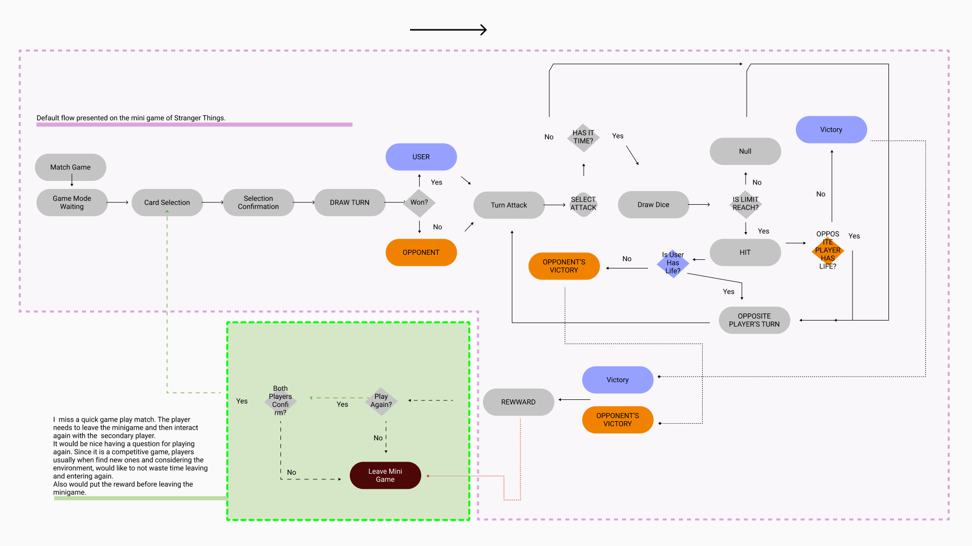
Duelling Dice - Ux Analysis and Proposal

Now. after analysis of the game, understanding the main structure, elements of the game. I started to do a redesign of this gaeme concept.
Proto - vs01

You may also like

2022
Samurai Character - UI Screen
2019
Dragon Mania
2021
DINOQUEST 2
2020
Game Mock #3 - WRACKERS
2018
Game Mock #1
2020
LA BELLE 75 BALLS GAME
2024
Last Loremaster | Visual UI Design
2024
Universus UX-UI Concept
2024
Last Loremaster
2021
Ghost Hunters
↑Back to Top
visual@youdsign.com